
最近看了央视新闻《博士读了18年还没毕业?!这所大学果断出手》
想读或者正在读博的人最担心的问题应该就是博士不能顺利毕业,虽然我国博士的标准学制是3年或4年制,但是实际情况大部分人都是5-6年才毕业,更有甚者18年都没有毕业,最后只能被学校清退。
为什么中国的博士难毕业呢?我们从论文、导师、英语以及个人因素这几个方面了解一下。
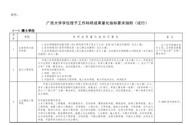
一、论文发表众所周知,我国不同大学博士毕业的要求是不一样的,以广西大学(211院校)为例。



要求SCI2篇,光是这个要求就不知难倒多少英雄了。
而发表期刊还要经过选期刊、调格式、准备材料、修改、交钱……整个流程走下来也要一年多的时间(不包括前期写论文时间),而且最重要的一点,你的文章能不能发表还是个问题!!!

因此也有些导师另辟蹊径,去国外读博,有些国外的学校甚至不用发表期刊、不用写论文也能毕业!我不知道这个学校到底如何,但是回到国内之后应该不会有学校或单位愿意接收,这就像翟**不知道“知网”为何物的博士能叫博士么?
虽然很多人读博士是为了学历,但不能盲目追求“包毕业”,因为“包毕业”不等于“包认可”。辛辛苦苦花了钱,花了时间,但是经不住招聘单位3连问
“在国外留学,英语应该不错吧”
“博士论文在哪发表”
“在泰国留学,您的博导是哪位”
二、导师因素博士会有一些补贴,一部分是国家补贴,还有一部分是导师给的津贴。导师除了传授给你专业的知识,更重要的是导师会拉课题,拉钱,指导团队搞科研,安排任务……而博士生能抗压、能出成果,无疑是最佳的“打工者”,因此这也是为什么很多博士生称呼自己的导师为“老板”的原因。
而换个角度,如果导师没能从学生身上获得足够的利益(学术上、物质上……),那导师就不会轻易放人。

而博士要想毕业,需要满足三类条件(或要求):学校、学院/学科、导师。一般来说,难度是层层递增的,就算是清华大学的博士毕业学校要求也非常低,之前甚至已放弃对发表论文的要求。
在这样的大环境下,难免就会出现一些导师为了让博士生在团队多出活,多发表论文,提升毕业条件,让博士生延期毕业。
脱产博士生平均延期率为39.68%
从接二连三的博士生自杀事件中我们或许能看出一些迹象:
2019年2月中科大刘博士,2018年1月西安交大杨博士,2018年4月武汉理工大学的研究生陶**…
相比之下,国外博士就很少有导师设卡的现象,尤其是一些国外的中文项目,
最本质的原因就是一个博导能带的博士生有严格的数量规定,
如果博士生延期毕业,那他就不能再招新的博士,影响项目的招生。
当然一些大学不尊重博士培养的要求,只追求量,不追求质,1个博导带十几个甚至几十个学生的那就另当别论。
三、英语英语也令很多英雄折腰,尤其是38岁以上的老师更是望而却步,头发都不知道掉了多少。这些老师在教学或行政岗工作多年,英语早已忘光了,学习能力又比不上年轻人,但是工作原因又需要提升一下学历。每个学校博士毕业的英语要求相差不多。

国外不同学校对学生的毕业英语要求不一,一般研究生要求至少是雅思5.5,当然有些学校考虑到学生的英语实际情况,以修英语课学分或学校英语考试成绩作为英语毕业要求,不失为一个“曲线救国”的好办法。
四、个人因素博士是目前最高的学历,可想而知想读下来肯定没那么容易。光是文献阅读就要200篇以上,论文8-10万字左右,还要做实验、调研……如果前期没有考虑好,想混个文凭,不管是哪个学校都行不通,即使是一些“包毕业”的学校对博士的基本要求都不会降低。
每个国家的教育部对于博士毕业都有一个最低的基本要求,而在此之上,一些名校会自主提升要求,以提升毕业人才质量。

学生在办理签证、过海关、毕业申请等方面层层设卡,这无形中把毕业的难度又增加了许多,这也导致一些本来想混个文凭的反而更加不好混。
综上所述,读博士,不管是国内还是国外,靠谱很重要!






